
COMPRENDRE LE CERFA
Rédiger ou signer un CERFA peut être source de confusion. Il n’est pas rare de se sentir perdu face à un document souvent perçu comme complexe et peu lisible.
Entre les nombreuses cases à remplir, les sigles administratifs et les implications juridiques ou financières, comprendre les tenants et aboutissants d’un CERFA peut vite devenir un véritable casse-tête.
Pourtant, ce formulaire joue un rôle central dans de nombreuses démarches et appelle une approche méthodique et sereine.
Cette page vous aide à comprendre le CERFA dans sa globalité. Elle précise son utilité, sa complétion et les erreurs à éviter.
1. Rôles des différents acteurs
En tant qu’employeur, votre rôle sera de :
- Adhérer à votre Opérateur de Compétences (OPCO) si vous embauchez votre premier apprenti
- Signer le CERFA ainsi que la Convention de formation de votre apprenti
- Transmettre à votre OPCO* l’ensemble des documents dûment signés par toutes les parties.
* Sauf si vous avez mandaté le CFA pour effectuer cette transmission en votre nom.
Il vous appartient de vérifier que toutes les informations figurant sur le CERFA et la convention de formation sont correctement complétées avant l’envoi à l’OPCO.
👁️🗨️ A noter, un délai réglementaire doit être respecté : à compter de la signature du contrat, vous disposez d’un maximum de 5 jours après le début d’exécution du contrat pour déposer votre dossier auprès de votre OPCO.
Pour aller plus loin : https://travail-emploi.gouv.fr/aides-aux-contrats-en-alternance-guide-pratique-destination-des-employeurs-et-des-organismes-de-formation
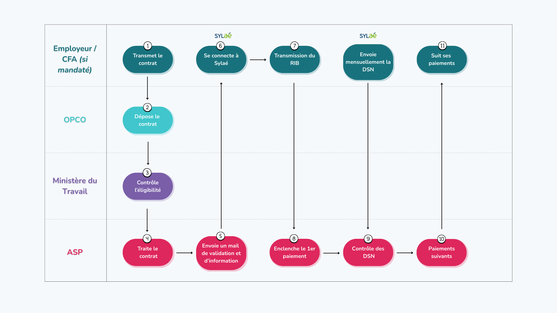
Dès réception du contrat et des documents annexes, l’OPCO en assure le contrôle puis procède à son dépôt auprès des services du Ministère du Travail.
A quoi sert un Opérateur de Compétences ?
- Il accompagne l’entreprise dans la constitution d’un dossier d’alternance et l’informe sur son éligibilité aux différentes aides.
- Une fois le dossier validé, l’OPCO transmet le numéro de dépôt à l’employeur, à l’alternant ainsi qu’au CFA.
- Le cas échéant, il verse au CFA la majoration du niveau de prise en charge pour les apprentis en situation de handicap.
👁️🗨️ A noter : une entreprise est rattachée à un seul OPCO, déterminé par sa convention collective. Si vous ne connaissez pas votre OPCO de rattachement, un site dédié vous permet de l’identifier : Quel-est-mon-OPCO
Dans le cadre de la validation d’un contrat d’apprentissage, les services du Ministère du Travail vérifient le respect du cadre réglementaire de celui-ci et l’éligibilité de l’employeur aux aides et transmettent les informations du contrat à l’Agence de services et de paiement (ASP), afin de permettre le versement de l’aide à l’employeur.
- Elle informe l’entreprise sur les aides auxquelles elle peut prétendre.
- Elle procède au versement mensuel de l’aide à l’employeur, par anticipation de la rémunération, puis contrôle la présence du salarié dans les effectifs à partir de la Déclaration Sociale Nominative (DSN).
- Elle instruit les demandes en vérifiant la cohérence des informations renseignées avec les différentes bases de données disponibles (INSEE, DSN, SYLAE)
👁️🗨️ En tant qu’employeur, afin d’éviter tout retard ou difficulté dans le versement de vos aides, veillez à :
- Renseigner vos coordonnées bancaires dans l’outil SYLAE
- Transmettre chaque mois la DSN de l’apprenti aux organismes sociaux compétents (URSSAF, MSA, CPAM…). cf. DSN,SYLAé : Les démarches clés
2. DU CONTRAT à l’aide : les étapes essentielles

3. Bien compléter son cerfa : FOCUS EMPLOYEUR
Le formulaire CERFA constitue une étape clé dans la mise en place d’un contrat d’apprentissage. Chaque information demandée dans la partie dédiée à l’employeur répond à un objectif précis et joue un rôle dans l’instruction, la validation du contrat et l’ouverture des droits aux aides.
Au travers de cette fiche pratique concentrée sur la partie Employeur, vous découvrirez plus en détail ce qui est attendu, pourquoi ces éléments sont nécessaires et comment les renseigner correctement afin de sécuriser votre démarche.
① Rubrique employeur

② RUBRIQUE Maître d’apprentissage

③ RUBRIQUE Contrat

④ REPères essentiels
Au-delà des étapes détaillées, certains éléments méritent une attention particulière afin de sécuriser votre démarche. Vous trouverez ci-dessous les points clés à connaître avant validation du dossier :
- L’employeur conserve le CERFA, signé par l’ensemble des parties, pendant la durée réglementaire :
- Jusqu’au 31/12/2031 pour tous les contrats établis entre le 01/07/2020 et le 31/012/2023
- Pendant une durée de 5 ans pour tous les contrats conclus avant le 01/07/2020 et depuis le 01/01/2024.
- Le code IDCC est un élément déterminant : il conditionne l’identification de l’OPCO de rattachement de l’entreprise, le niveau de prise en charge ainsi que le calcul de la rémunération de l’apprenti.
- Le maître d’apprentissage peut être un salarié volontaire et expérimenté de l’entreprise ou le chef d’entreprise, sous réserve de répondre aux conditions d’expérience requises. Pour en savoir plus : Le Maître d’Apprentissage
- Pour connaître la correspondance des codes spécifiques figurant dans le CERFA, il est recommandé de se référer à la Notice explicative, conçue pour vous accompagner pas à pas : Notice pour le CERFA
- La rémunération de l’apprenti se détermine en fonction de l’année d’exécution du contrat et non de l’année de formation. Lorsqu’une majoration intervient en raison d’un changement de tranche d’âge en cours de contrat, celle-ci s’applique à compter du premier jour du mois suivant la date d’anniversaire. cf. Rémunération de l’Apprenti
- Le contrat d’apprentissage prévoit une période probatoire de 45 jours, consécutifs ou non, de formation pratique en entreprise.. En cas de suspension du contrat (arrêt de travail, par exemple), l’employeur ne comptabilisera pas les jours de suspension dans cette période.
4.Qui contacter en cas de besoin ?
Vous avez des questions ou cherchez des informations ? Découvrez ci-dessous les interlocuteurs clés à contacter selon votre situation.
« J’ai une question à propos : »

Pour approfondir le sujet, nous vous invitons à consulter le CERFA commenté rédigé par l’OPCO EP, un document clair et particulièrement détaillé : CERFA Commenté
Ça peut aussi vous intéresser …